简
繁
网站无障碍
网站首页
本院概况
通知公告
党建工作
检务公开
法律法规
检察风采
网站无障碍
网站首页
本院概况
通知公告
党建工作
检务公开
法律法规
检察风采
当前位置:
首页
-
检务公开
-
预决算公开
预决算公开
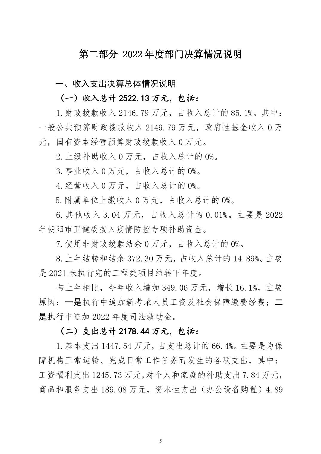
朝阳市双塔区人民检察院2022年度部门决算公开
时间:2023-09-01 作者: 新闻来源:朝阳市双塔区人民检察院 【字号:
大
|
中
|
小
】
您的位置:
首页
>
检务公开
>
预决算公开
朝阳市双塔区人民检察院2022年度部门决算公开
朝阳市双塔区人民检察院 2025-11-24